Skip to content
GitLab
Explore
Sign in
Commit
961179bc
authored
Dec 14, 2021
by
Ricard Vilalta
Browse files
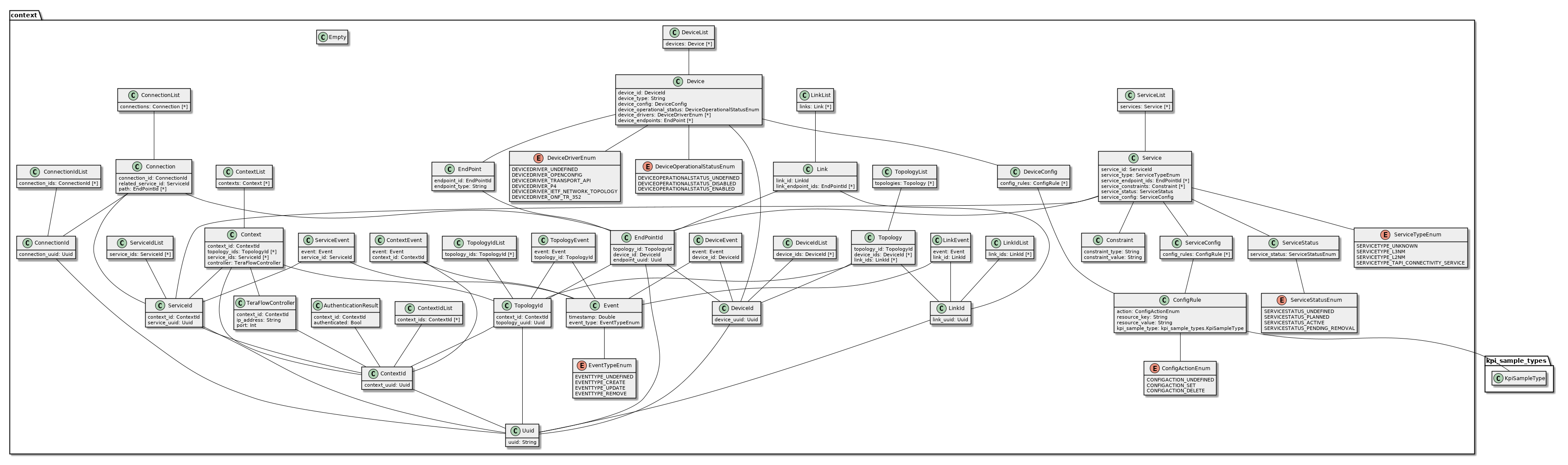
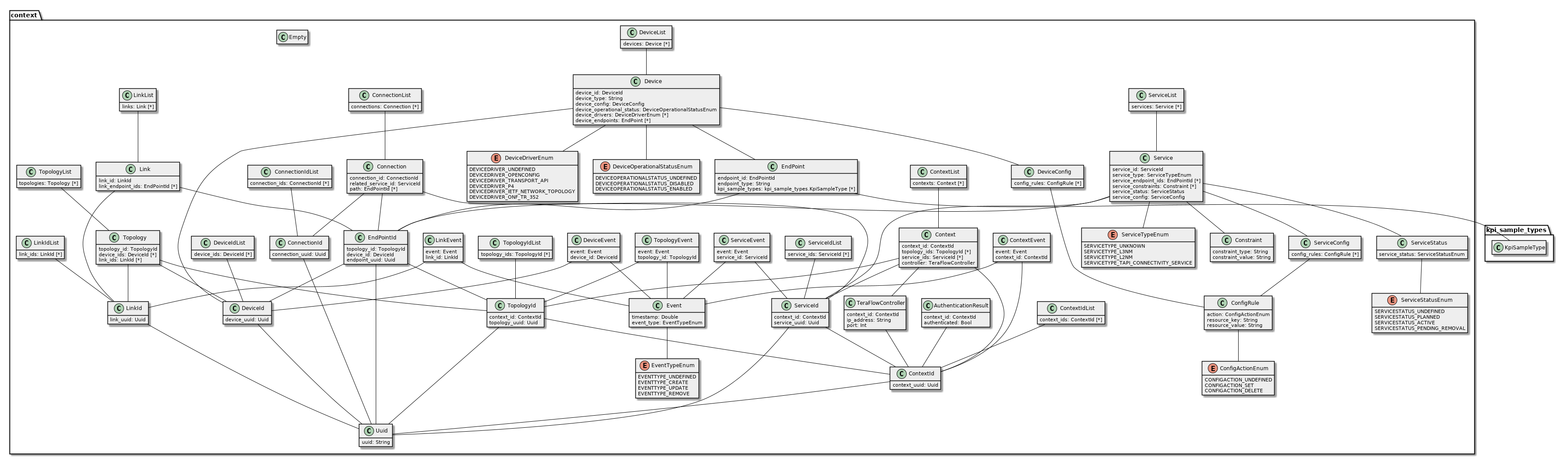
Adding proto and uml
parent
9632a4f0
Loading
Loading
Loading
Changes
5
Show whitespace changes
Inline
Side-by-side
Loading
Preview
0%
Loading
Try again
or
attach a new file
.
Cancel
You are about to add
0
people
to the discussion. Proceed with caution.
Finish editing this message first!
Save comment
Cancel
Please
sign in
to comment