Skip to content
GitLab
Explore
Sign in
Commit
60029ab8
authored
Dec 21, 2022
by
Sergio Gonzalez Diaz
Browse files
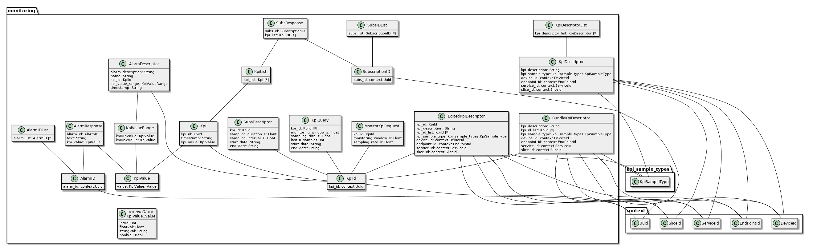
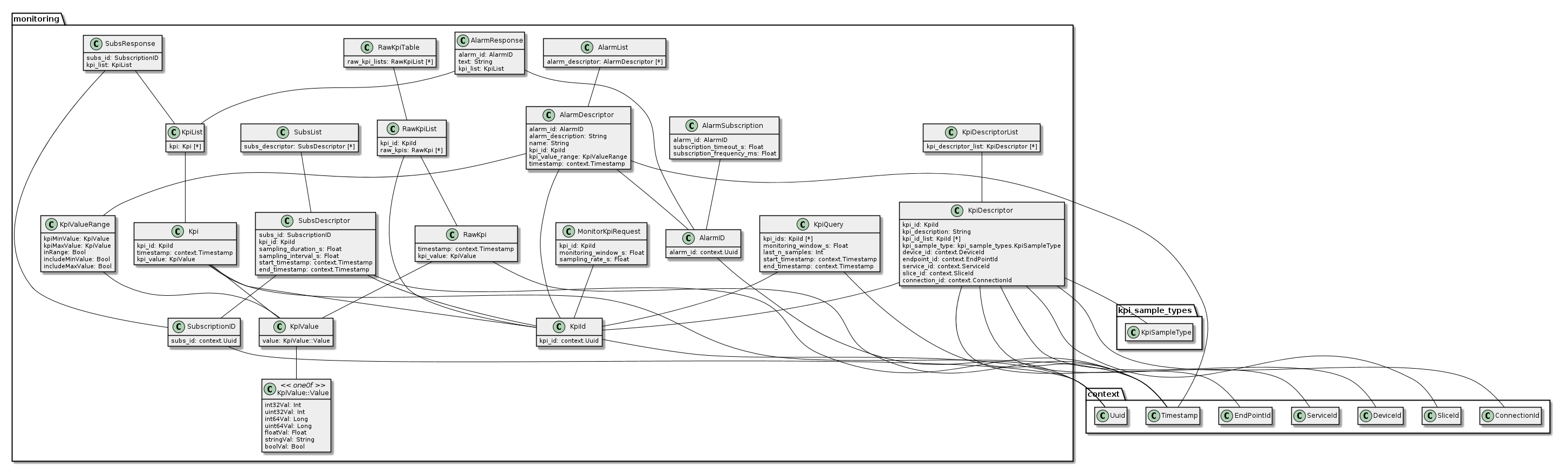
Update monitoring protobuf uml
parent
cb458a0d
Loading
Loading
Loading
Changes
1
Show whitespace changes
Inline
Side-by-side
Loading
Preview
0%
Loading
Try again
or
attach a new file
.
Cancel
You are about to add
0
people
to the discussion. Proceed with caution.
Finish editing this message first!
Save comment
Cancel
Please
sign in
to comment