Skip to content
GitLab
Explore
Sign in
Commit
88627982
authored
Oct 01, 2024
by
JorgeEcheva26
Browse files
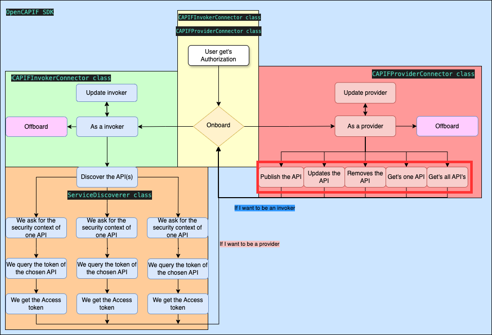
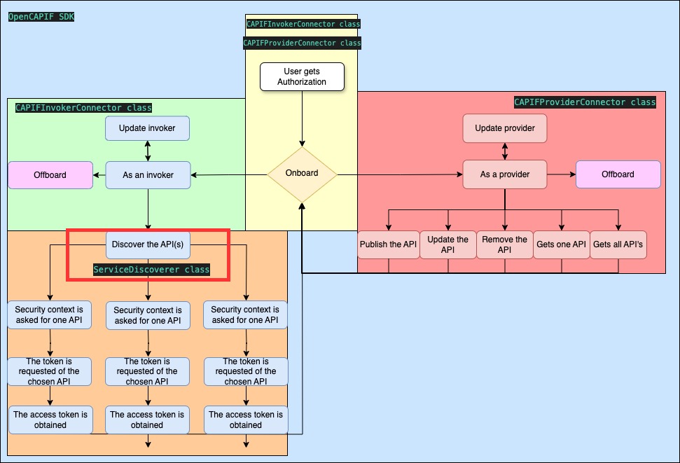
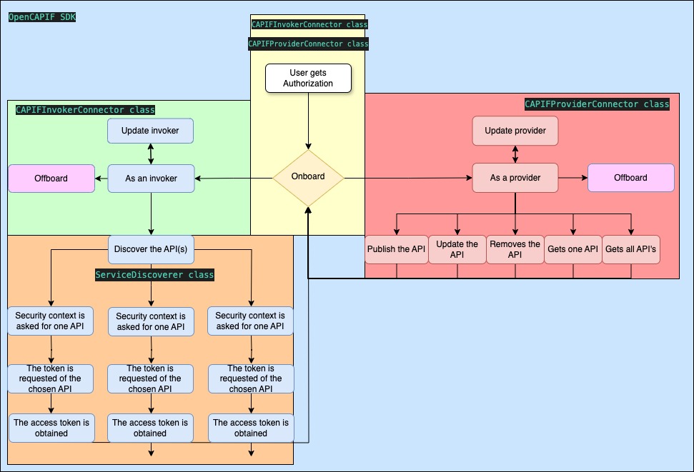
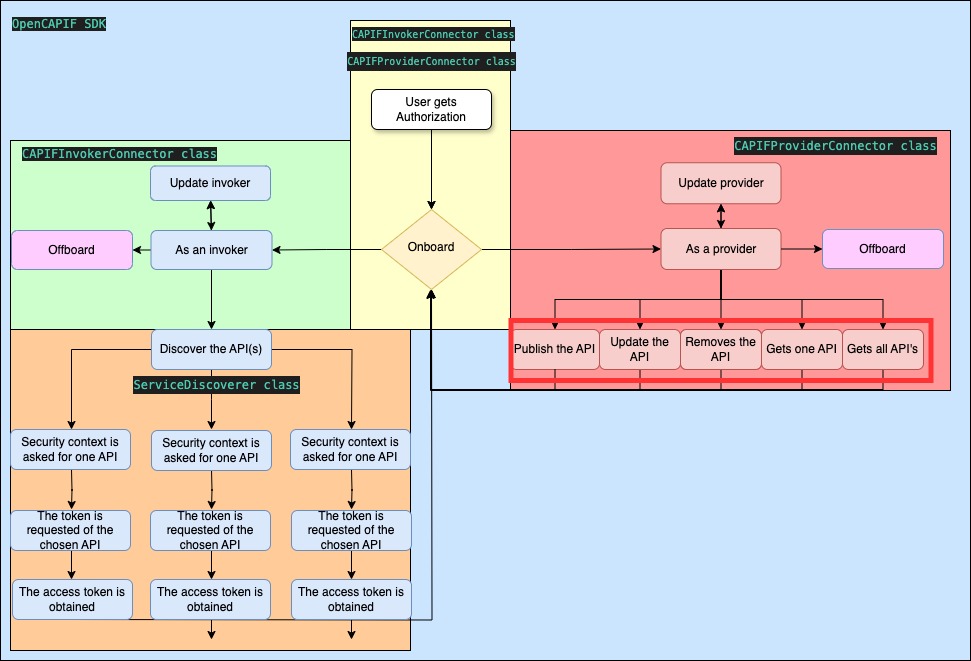
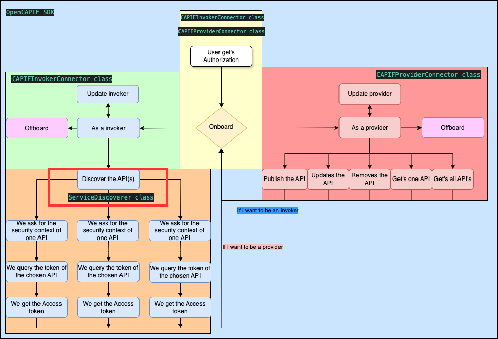
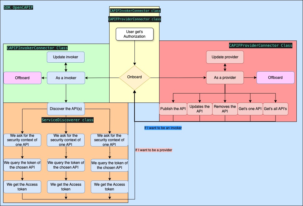
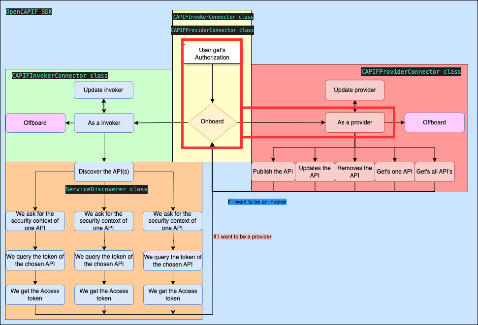
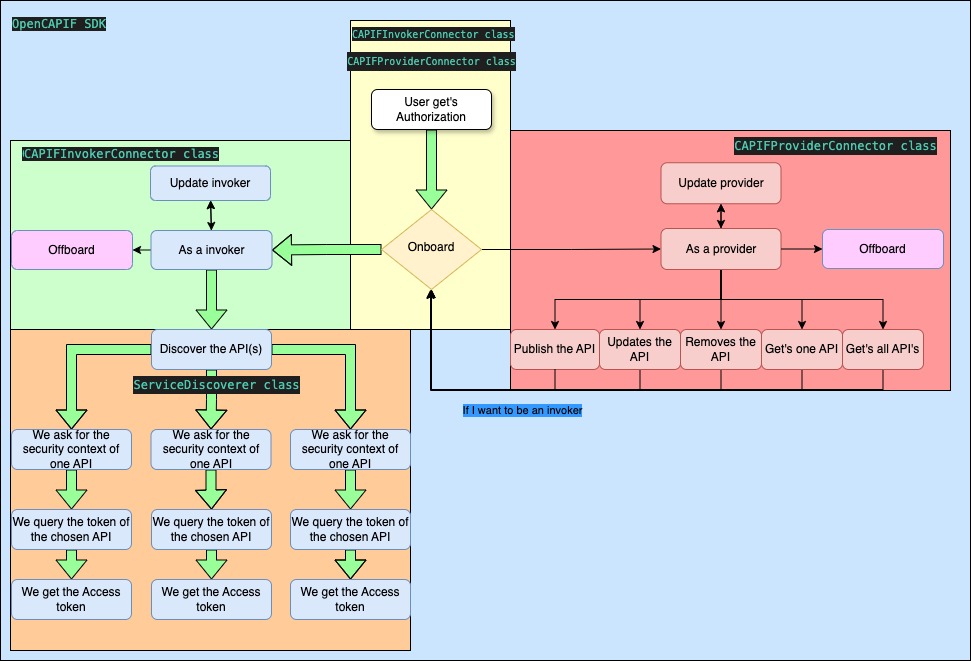
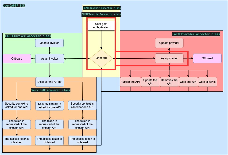
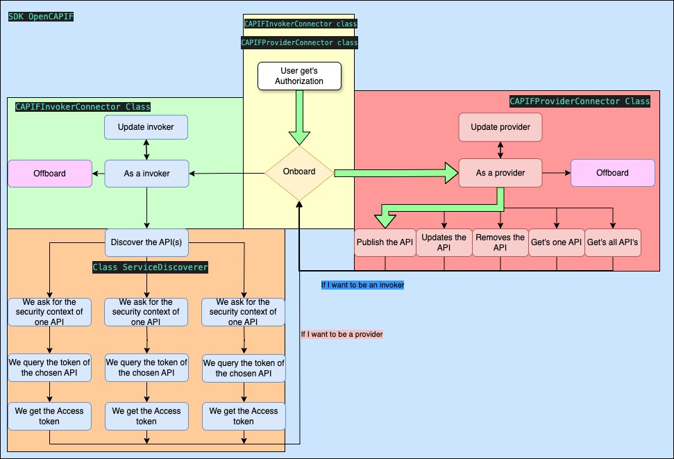
Renovation of the images
parent
f27c8e0d
Loading
Loading
Loading
Changes
23
Show whitespace changes
Inline
Side-by-side
Loading
Preview
0%
Loading
Try again
or
attach a new file
.
Cancel
You are about to add
0
people
to the discussion. Proceed with caution.
Finish editing this message first!
Save comment
Cancel
Please
sign in
to comment